ლარინგოსპაზმი ბავშვთა ანესთეზიაში სასუნთქი გზების ერთ-ერთი ყველაზე მნიშვნელოვანი და პოტენციურად სიცოცხლისათვის საშიში გართულებაა. იგი შეიძლება განვითარდეს ანესთეზიის...
პოსტოპერაციული გულისრევა და ღებინება (PONV) ბავშვთა ასაკში წარმოადგენს ანესთეზიის ერთ-ერთ ყველაზე ხშირ და პრობლემურ გართულებას. მისი გავრცელება...
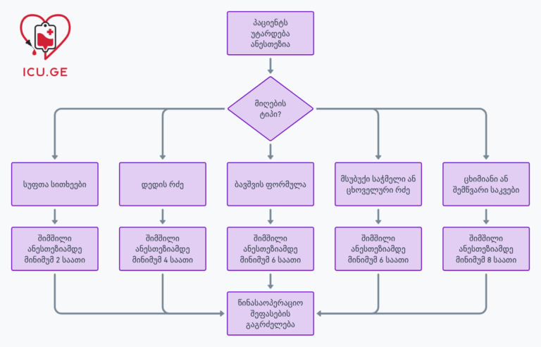
პრეოპერაციული შიმშილის მიზანია ასპირაციის რისკის მინიმიზაცია ინდუქციისა და ზოგადი ანესთეზიის დროს. პაციენტმა უნდა დაიცვას შიმშილის შესაბამისი ინტერვალები...
ARDS (მწვავე რესპირატორული დისტრეს სინდრომი) არის სიცოცხლისთვის საშიში პათოფიზიოლოგიური მდგომარეობა, რომელიც ხასიათდება ჰიპოქსიური რესპირატორული უკმარისობით, ალვეოლ-კაპილარული ბარიერის...
დოზები მოცემულია მოზრდილი ASA I/II კლასის პაციენტებისთვის. გატიტრეთ ეფექტის მისაღწევად. ინდუქცია მედიკამენტი დოზა მზა ხსნარის კონცენტრაცია პროპოფოლი...
LMWH ცხრილები ზუსტი ტექსტით ენოქსაპარინი ასაკი თერაპიული დოზა პროფილაქტიკა დღენაკლი ახალშობილები 2 mg/kg/დოზა კანქვეშ 12 საათში 1x...
არტერიული სისხლის გაზების (ABG) ანალიზში პრეანალიტიკური შეცდომები მნიშვნელოვან გავლენას ახდენს მიღებული შედეგების სიზუსტეზე. ქვემოთ ჩამოთვლილია ყველაზე ხშირი...
წარმოგიდგენთ გლაზგოს კომის შკალის კალკულატორს, რომელიც ახდენს ქულების ინტერპრეტაციას.
მაკროფაგების აქტივაციის სინდრომი (MAS) არის იშვიათი ჰიპერანთებითი მდგომარეობა, რომელიც წარმოადგენს ციტოკინური შტორმის ერთ-ერთ ნაირსახეობას [1][2]. ეს მდგომარეობა...
1. შესავალი მაგნიუმი (Mg) ადამიანის ორგანიზმში ერთ-ერთი ყველაზე მნიშვნელოვანი მინერალია, რომელიც მონაწილეობს 300-ზე მეტი ფერმენტული პროცესის წარმართვაში....
სისტემა სიმპათიკური ნერვული სისტემა პარასიმპათიკური ნერვული სისტემა ძირითადი ფუნქცია „ბრძოლა ან გაქცევა“ „დასვენება და მონელება“ მდებარეობა ზურგის...
შესავალი ჰემოლიზურ-ურემიული სინდრომი (HUS) კლინიკურად ხასიათდება მიკროანგიოპათიური ჰემოლიზური ანემიის, თრომბოციტოპენიისა და თირკმლის მწვავე დაზიანების ერთდროული გამოვლინებით. იგი...
მონიტორინგის სტანდარტები ანესთეზიოლოგიაში ტერმინი „ბაზისური ASA მონიტორები“ ხშირად გამოიყენება ბაზისური ფიზიოლოგიური მონიტორების აღსაწერად, რომელსაც რეკომენდაციას უწევს ამერიკის...
პედიატრიული ინტუბაციის და კათეტერების მონაცემები საშ. წონა (კგ) ETT (მუფთით) ნიჩბის ზომა ნიჩბის ტიპი CVL ზომა (Fr)...
უჯრედის ნორმალურ ცხოველქმედებას ესაჭიროება ექსტრაცელულური სითხის pH-ის შენარჩუნება 7,4-ის დონეზე. ფიზიოლოგიურ პროცესს, რომელიც ამას არეგულირებს, მჟავა-ტუტოვანი ჰომეოსტაზი...
ჟანგბადის სატურაცია (sO2) არის ოქსიჰემოგლობინის კონცენტრაციის ფარდობა ფუნქციური ჰემოგლობინის და დეოქსიჰემოგლობინის კონცენტრაციის ფარდობასთან: ჟანგბადის სატურაცია გვიჩვენებს ჟანგბადის...
კალიუმის ინფუზიის კალკულატორი კალიუმის ინფუზიის კალკულატორი პაციენტის წონა (კგ, მაქსიმუმ 40): კალიუმის კონცენტრაცია სისხლში (მმოლ/ლ): მილიექვივალენტი: ხაზი:...
ჰიპონატრემიის მკურნალობა იწყება, როცა Na+ <120 meq/L-ზე. ძირითადად გამოიყენება NaCl 3% (513 meq/L). უმჯობესია ცენტრალურ ვენაში გადასხმა. მკურნალობის...
პრე-ინტუბაციული პერიოდი: 100% FiO2 სამი წუთის განმავლობაში, PPIV, სანაცია, ETCO2-სენსორი, ოროფარინგეული ჰაერგამტარი, სხვადასხვა ზომის საინტუბაციო მილები და ლარინგოსკოპის სოლები. წინასწარ მოამზადეთ ფიზიოლოგიური ხსნარი...
